August 28th 2018
Today we are unveiling the Mt Pelerin Bridge Protocol, designed to issue fully compliant security tokens, asset-backed tokens as well as fiat currency tokens. We are open-sourcing this protocol that constitutes a direct bridge to bring legacy financial instruments onto the blockchain efficiently and in full respect of regulatory requirements. The power and flexibility of this protocol are unprecedented.
The Mt Pelerin Bridge Protocol Diagram
The Bridge Protocol fully empowers the most ambitious aspect of the Mt Pelerin banking project, namely the tokenization of the entire bank's balance sheet. At the core of our revolutionary banking model, our protocol can be used by any developer to issue security tokens and tune them to the specific needs of the underlying financial asset and of its relevant jurisdiction. Thanks to our rules engine at the heart of today's most advanced compliance layer, it allows the on-chain issuance of any kind of securities, asset-backed and fiat tokens in compliance with the most strict regulations.
We are demonstrating our protocol’s capabilities right now by tokenizing the very essence of our project, starting with the equity of Mt Pelerin in the form of the MPS tokens. This is a historical step not only for us, but for the whole community and we are proud to start our technological and compliance showcase with our very own fundamental asset.
As soon as we are greenlighted by the Swiss regulator, we will apply our Bridge Protocol to fiat currencies and tokenize CHF, EUR and many others as the first step towards the very first fully on-chain bank balance sheet. Being a Swiss bank at that stage will mean that all our customers will benefit from the advantages of on-chain automation and of having fully programmable and compliant assets (share, loans, derivatives, etc.), yielding financial efficiency and liberty, together with complete peace of mind.
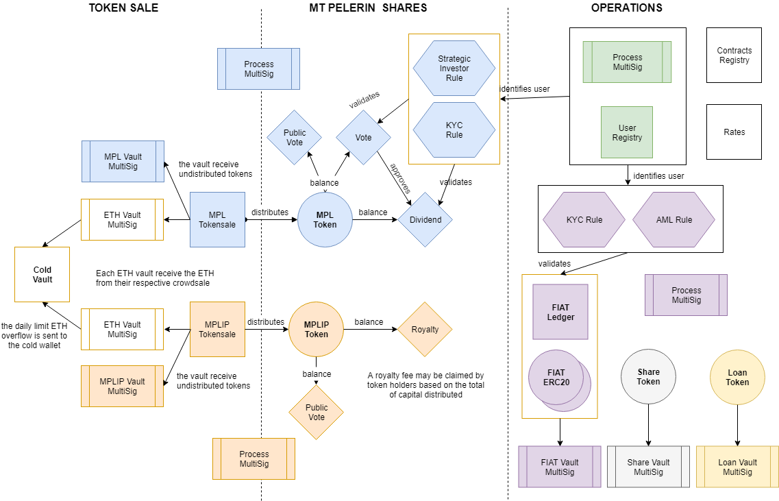
Mt Pelerin Token Sale Process
The Mt Pelerin Bridge Protocol smart contracts are now published on GitHub. The published code covers the following topics:
Any token issued through Mt Pelerin (as core assets or on behalf of clients) will derive from the Mt Pelerin Bridge Token, starting with the MPS token, following with fiat tokens, then gradually all other flavours of tokens on the Ethereum blockchain (for now - other technologies will follow as well).
The published code is the most basic expression of the protocol, but it already allows to comply with current regulation elegantly and in a scalable manner. Future regulatory needs, but also future operational requirements of tokens can be met by plugging new rules and claims to any token that follows our protocol. Moreover, the Bridge Protocol has a strong focus on the lifecycle of the token, making it immediately lifetime-compliant.
The Bridge Protocol currently supports:
The published code is fully commented and mostly self-explanatory for any trained developer. We have also included some non-technical explanatory notes on our Github here.
We also plan to open-source the legal document templates, which can be used as a turnkey solution to issue different types of security tokens legally and in compliance with Swiss laws and regulations. For any specific demand, do not hesitate to contact us and explain your needs. Our experts are there to assist you.
Please feel free to fork the code and explore its potential, make Pull Requests if you wish to contribute code, or open Issues to share comments or ideas for new features, and obviously any issue you may have found unless it is security related. In such a case, we ask you to follow Responsible Disclosure best practices and contact us first.
We encourage you to come and meet the team on our official Telegram channel if you would like to discuss any aspect of the Bridge Protocol with us and our growing community of passionate early adopters.

